MENU

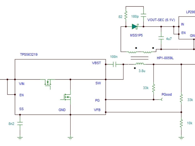
Un convertisseur Fly-Buck à faible coût pour les applications 12 V

Un convertisseur Fly-Buck à faible coût pour les applications 12 V

Par Texas Instruments




Avertissement : en cliquant sur ce bouton, vous acceptez que vos données soient communiquées à cette société. Si vous ne souhaitez pas que nous communiquions vos données, veuillez mettre à jour vos coordonnées dans votre profil.

Si vous avez apprécié cet article, vous aimerez les suivants : ne les manquez pas en vous abonnant à :    ECI sur Google News

Partager:

White Papers
Voir tous les White Papers
10s